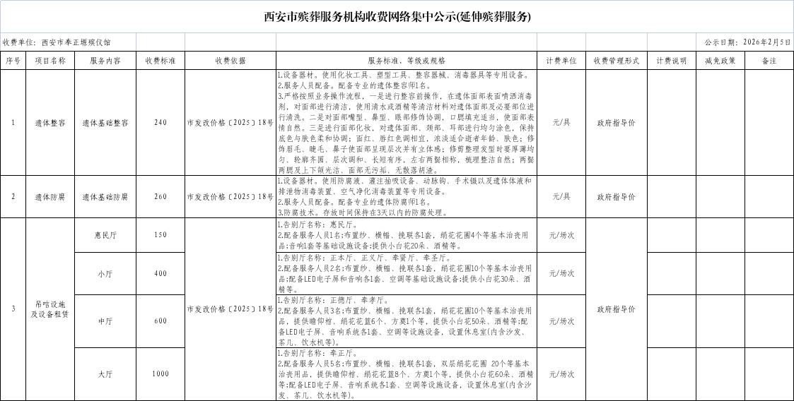
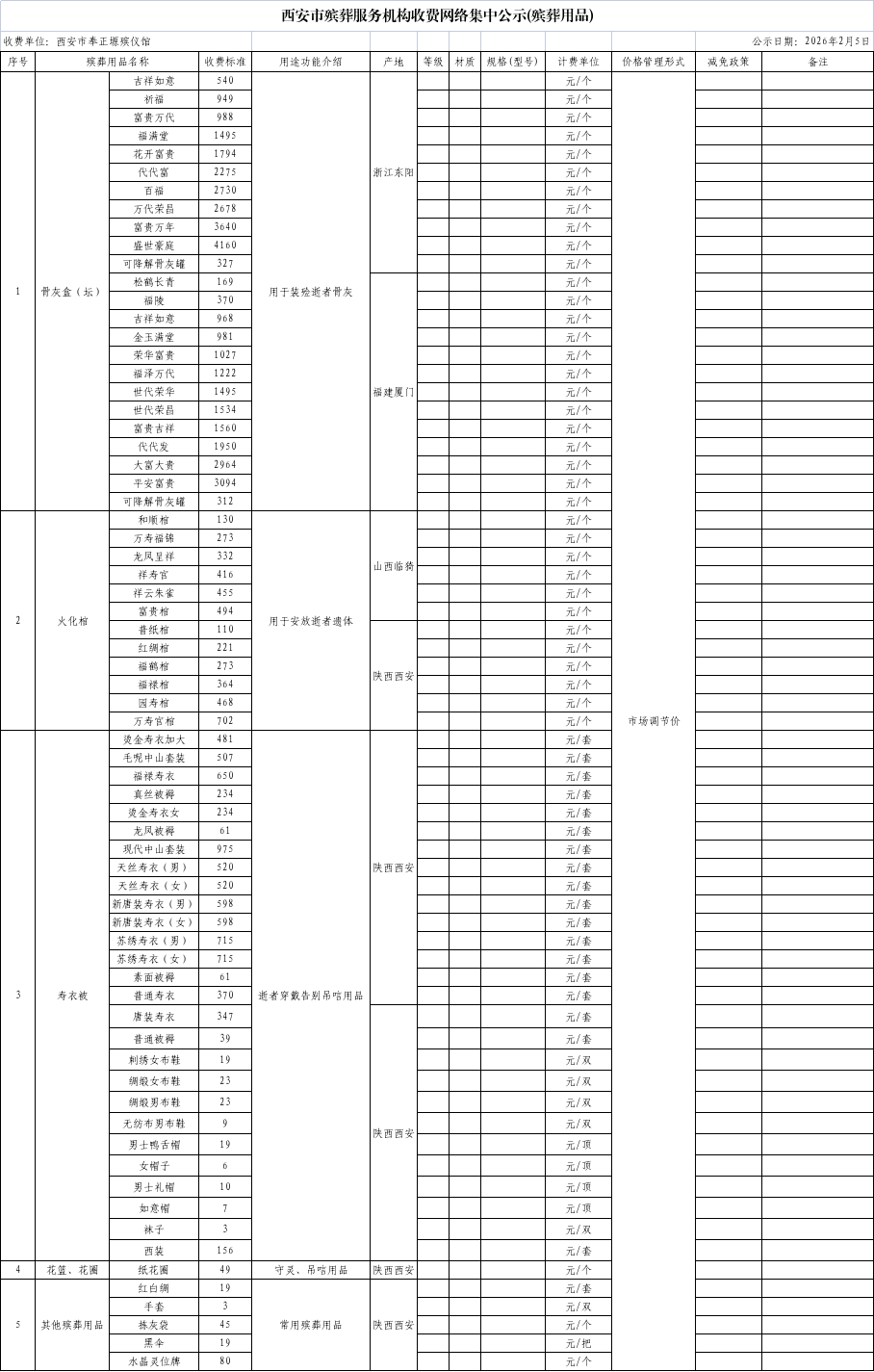
价格公示

 

 

 

 

 

西安市奉正塬殡仪馆     联系电话:殡仪业务 029-86071555 86071777 公墓业务 029-86071333

地址:高陵区西韩大道2000号(高陵区耿镇街道马北村210国道旁)   网址:www.fzygm.com www.xa2binyi.com

© 2026 陕西无界创想科技有限公司 版权所有

陕ICP备11012580号